Doktryna Kwantowa. Incydenty Nielokalne
CTA: Czytaj od razu. Czytaj wszędzie.
Czytaj flipbook online na SubProfit.pl i Kwantowosc.pl — Czytelnia książek online bez pobierania. Bez logowania. Bez pobierania. Bez presji. Wchodzisz i czytasz.
Aby mieć na własność: kup e-booka na BuyBook.pl lub zamów wersję papierową na Amazon.pl
Wybierz format, który pasuje do Twojego dnia.
Omówienie książki Doktryna Kwantowa. Incydenty Nielokalne
Książka Dzień Osobliwości. Jak AI wymaże ludzkość w ułamku sekundy
Czytaj wszędzie, czytaj od razu bez pobierania
Wersja papierowa dostępna na Amazon.pl
Opisy redakcyjne i omówienia
5 Zaskakujących Zasad z „Doktryny Kwantowej”, Które Zmienią Twoje Podejście do Intuicji i „Znaków”
Wstęp: Kiedy informacja spada jak gotowa paczka
Są takie chwile, w których pojawia się informacja, która nie wygląda jak wniosek i nie brzmi jak myśl. Spada do wnętrza jak gotowa paczka, jak download, jak cichy rozkaz bez słów. To może być nagła pewność, że jeśli dziś pojedziesz inną drogą, ominiesz zdarzenie, którego nie potrafisz nazwać. Nie jest to wynik logicznego rozumowania, a jednak ciało wie, że to nie fantazja.
Właśnie wtedy pojawia się problem. Umysł natychmiast zaczyna szukać odpowiedzi na temat źródła i znaczenia, wchodząc w tryb budowania opowieści. Jedno zdarzenie potrafi zamienić się w prywatną mitologię, która po cichu przejmuje władzę nad decyzjami, relacjami i zdrowiem.
Książka Martina Novaka „Doktryna Kwantowa” proponuje rewolucyjne, pragmatyczne podejście. Zamiast kolejnej kosmologii oferuje zestaw narzędzi do bezpiecznej obsługi tych doświadczeń. Traktuje każdy wgląd jak surowy materiał do obróbki, a nie jak gotową prawdę czy rozkaz. Ten artykuł przedstawi pięć najbardziej zaskakujących i kontrintuicyjnych zasad z tej książki, które mogą fundamentalnie zmienić sposób, w jaki podchodzisz do własnej intuicji i „znaków”.
1. Nie pytaj „skąd przyszło?”, pytaj „co teraz z tym zrobić?”
Pierwszą i najważniejszą zasadą Doktryny Kwantowej (DK) jest świadome powstrzymanie się od pytania o źródło incydentu. Zamiast tego, należy skupić się na pytaniu operacyjnym: „co teraz?”. To odwrócenie naturalnego odruchu umysłu, który w obliczu niezwykłego doświadczenia natychmiast chce ustalić jego sens i pochodzenie. To akt dojrzałości poznawczej.
Pytanie „skąd?” jest ryzykowne, ponieważ niemal automatycznie uruchamia narrację. Ta opowieść bardzo szybko może przejąć kontrolę nad decyzjami i tożsamością. DK uczy, że każdy wgląd, nawet najbardziej niezwykły, to jedynie „surowy materiał”. Wymaga obróbki za pomocą protokołu, a nie natychmiastowej wiary czy posłuszeństwa.
To podejście wprowadza pojęcie higieny znaczenia. Jest ona konieczna, ponieważ znaczenie, pozostawione bez kontroli, może działać jak substancja psychoaktywna, która zmienia percepcję, zawęża pole decyzji i wytwarza przymus działania pod pozorem sensu.
W Doktrynie Kwantowej wolność nie jest nagrodą za poprawną interpretację, lecz warunkiem wstępnym każdej pracy z informacją.
Ta zmiana perspektywy jest wyzwalająca. Przywraca pozycję operatora własnej uwagi, a nie wyznawcy znaczenia, które przyszło z zewnątrz.
2. Im większa pewność, tym większe BHP
Po powstrzymaniu pytania o źródło, Doktryna Kwantowa od razu konfrontuje nas z kolejnym paradoksem: naturą samej pewności. W polu świadomości może pojawić się Anamnesis – „przypomnienie, które nie jest wspomnieniem”. To nagły wgląd o charakterze absolutnej, gotowej wiedzy. Odpowiedź pojawia się wcześniej niż pytanie, a sens istnieje bez drogi, która do niego prowadziła. Jest to doświadczenie niezwykle uwodzicielskie, ponieważ umysł, nie widząc śladów własnej pracy, uznaje wynik za niepodważalną prawdę.
Właśnie dlatego Doktryna Kwantowa wprowadza kluczową, kontrintuicyjną zasadę: uczucie absolutnej pewności jest traktowane jako „pierwszy dzwonek alarmowy”, a nie sygnał prawdy. Pewność jest jedną z ulubionych masek przymusu, który odbiera wolność wyboru, usuwając alternatywy z pola widzenia.
Dlatego w DK obowiązuje zasada, która na pierwszy rzut oka może wydawać się paradoksalna, lecz w praktyce ratuje koherencję: im większa pewność, tym większe BHP, co oznacza, że doświadczenia niosące w sobie absolutną klarowność wymagają więcej dystansu, więcej zapisów, więcej testów i więcej czasu niż te, które są niejasne i fragmentaryczne.
W Doktrynie Kwantowej dojrzałość nie polega na tym, że wiesz szybko, lecz na tym, że potrafisz nie działać natychmiast, nawet wtedy, gdy wszystko w Tobie krzyczy, że „to jest to”.
3. Strzeż się Zebry: szumu, który udaje mądrą i piękną prawdę
W Doktrynie Kwantowej „Zebra” to nie chaos czy oczywisty błąd. To wyrafinowany wzorzec szumu, który przybiera „mądrą maskę”. Pojawia się w postaci treści, która jest piękna, logiczna i wewnętrznie spójna. Brzmi jak długo oczekiwana prawda.
Jak działa Zebra? Jej celem jest stworzenie zależności, w której przestajesz weryfikować, a zaczynasz wierzyć i wykonywać polecenia sensu. Jej charakterystyczne skutki to subtelna izolacja („inni nie zrozumieją”) oraz poczucie wybraństwa lub specjalnej misji. Zebra tłumaczy wiele naraz, spina pozornie odległe fakty, nadaje przeszłości sens, a przyszłości kierunek, i właśnie ta totalność jest pierwszym sygnałem ostrzegawczym.
Zebra nie przychodzi jako chaos, błąd ani oczywisty fałsz, lecz jako coś znacznie bardziej wyrafinowanego i dlatego znacznie groźniejszego, ponieważ pojawia się w postaci treści, która jest piękna, logiczna, wewnętrznie spójna i brzmi jak długo oczekiwana prawda, a jej siła polega na tym, że nie wymaga walki, tylko subtelnego oddania sterów.
Sygnał upraszcza i stabilizuje. Zebra komplikuje i wywyższa. Najlepszą obroną nie jest dyskusja z jej narracją, lecz powrót do protokołu bezpieczeństwa: zatrzymania, testu czasu i weryfikacji w świecie.
4. Minimalny ruch: sztuka działania bez tworzenia kultu
Skoro więc ani źródło, ani poczucie pewności nie są wiarygodnymi przewodnikami, a narracja może być zwodniczą Zebrą, Doktryna Kwantowa proponuje jedyne bezpieczne wyjście: radykalne zmniejszenie skali działania. Antidotum na mitologię i działanie pod wpływem impulsu jest „minimalny ruch”. Zamiast „skoku w ciemność”, DK proponuje mały, testowy krok.
Minimalny ruch to najmniejsza możliwa, bezpieczna i odwracalna zmiana zachowania, która pozwala przetestować hipotezę z incydentu. Kluczowe jest to, że nie angażuje tożsamości i nie prowadzi do nieodwracalnych decyzji. Oto kilka przykładów:
• W relacjach: minimalny ruch to jedna szczera rozmowa lub tydzień obserwacji własnych reakcji, zamiast nagłego zerwania czy dramatycznej konfrontacji.
• W finansach: to analiza budżetu, rozmowa z doradcą lub przetestowanie nowej strategii na małej kwocie, zamiast ryzykownej inwestycji pod wpływem impulsu.
Minimalny ruch jest aktem inteligencji operacyjnej, który pozwala zachować ciekawość bez oddawania kontroli. Doktryna Kwantowa uczy, że prawdziwa transformacja nie potrzebuje kultu, heroizmu ani wielkich narracji, lecz wymaga cierpliwej inteligencji, która potrafi działać mało, mądrze i odpowiedzialnie.
5. Twoje jedyne „pismo święte”: dziennik realnych dowodów
W DK jedyną miarą prawomocności doświadczenia jest dowód w świecie. Służy do tego narzędzie oparte na radykalnym pragmatyzmie: Evidence Ledger (Dziennik Dowodów).
• Czym Evidence Ledger NIE jest: dziennikiem duchowym, kroniką objawień, zbiorem interpretacji.
• Czym JEST: operacyjnym narzędziem do zapisu faktów, podjętych działań i – co najważniejsze – obserwowalnych efektów w świecie.
To, co ma znaczenie, to wskaźniki takie jak spadek napięcia, poprawa jakości snu, prostsze decyzje czy mniejsza potrzeba interpretacji. Liczy się realny, sprawdzalny efekt, a nie intensywność czy piękno samego wglądu.
Evidence Ledger pełni rolę jedynego „pisma świętego” właśnie dlatego, że nie zawiera objawień, dogmatów ani interpretacji, lecz zapisy faktów, które można porównać w czasie, odczytać po miesiącu lub roku i sprawdzić, czy dana praktyka rzeczywiście prowadzi do większej wolności i odpowiedzialności.
Takie podejście uczy zgody na to, że coś mogło nie zadziałać. Traktuje to jako cenną informację, a nie osobistą porażkę. Wartość informacji nie polega na tym, że brzmi prawdziwie, lecz na tym, że robi w życiu realną różnicę bez odbierania wolności.
Zakończenie: Nie szukaj downloadu, buduj kompetencję
Celem Doktryny Kwantowej nie jest pogoń za niezwykłymi doświadczeniami. Jest nim budowa stabilnej kompetencji w obsłudze znaczenia. Dojrzałość polega na tym, że nie potrzebujesz już spektakularnych incydentów, ponieważ twoim punktem odniesienia staje się własna zdolność do spokojnego działania, a nie intensywność przeżyć. Prawdziwym wskaźnikiem postępu jest rosnąca zdolność do podejmowania decyzji bez wewnętrznego przymusu.
A co, jeśli największym dowodem dojrzałości nie jest zdolność do odbierania niezwykłych informacji, ale umiejętność spokojnego życia bez potrzeby ich mitologizowania?
Co zrobić, gdy pojawia się wiedza, która nie wygląda na „Twoją”?
Gdy przychodzi nagle, bez ciągu przyczyn, z poczuciem pewności, które jednocześnie pociąga i niepokoi.
Gdy brzmi jak objawienie, intuicja albo znak — i domaga się działania.
„Doktryna Kwantowa: Incydenty Nielokalne” to książka o doświadczeniach, o których rzadko mówi się odpowiedzialnie. O momentach downloadu informacji, nagłych wglądach, synchroniach i „przypomnieniach”, które wykraczają poza klasyczne modele umysłu, a jednak realnie wpływają na decyzje, relacje, zdrowie i poczucie sensu.
To nie jest książka o wierze, mistyce ani „kwantowej magii”.
To praktyczny podręcznik obsługi doświadczeń granicznych — bez mitologii, bez kultu, bez oddawania władzy znaczeniu.
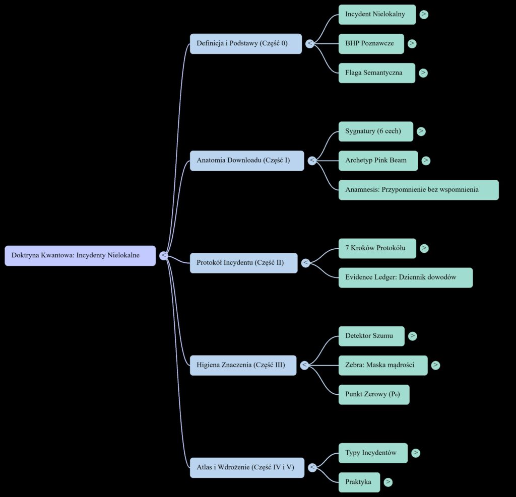
Autor wprowadza autorski Protokół Incydentu, który uczy:
– jak odróżniać sygnał od szumu,
– jak nie zamienić jednego wglądu w tożsamość lub obsesję,
– jak działać minimalnie, bezpiecznie i odwracalnie,
– jak testować informacje w świecie zamiast budować kosmologie,
– jak chronić wolność, etykę i koherencję psychiczną.
Centralnym narzędziem książki jest Higiena Znaczenia — sztuka pracy z informacją tak, aby znaczenie nie przejmowało kontroli nad życiem. Jedyną walutą pozostaje tu dowód w świecie: spadek przymusu, wzrost klarowności, realna zmiana zachowania.
Ta książka jest dla Ciebie, jeśli:
– doświadczyłaś lub doświadczyłeś „czegoś, co przyszło znikąd”,
– interesuje Cię świadomość, ale bez duchowego chaosu,
– chcesz zachować trzeźwość umysłu w świecie znaków, synchronii i przeciążenia informacją,
– szukasz narzędzi, a nie kolejnych narracji.
Nie szukaj kolejnych downloadów.
Zbuduj kompetencję, by obsłużyć każdy, który się pojawi.
To książka o wolności.
O odpowiedzialności.
I o dojrzałej świadomości, która nie potrzebuje wiwatu, by wiedzieć, że widzi.
Doktryna Kwantowa: Incydenty Nielokalne
Protokół Downloadu i Higiena Znaczenia
Co zrobić, gdy pojawia się wiedza, która nie przechodzi przez logiczny ciąg myślenia, a jednak domaga się uwagi, decyzji i działania?
Jak odróżnić autentyczny sygnał od szumu, intuicję od projekcji, wgląd od przymusu znaczenia?
„Doktryna Kwantowa: Incydenty Nielokalne” to nowoczesny, głęboko praktyczny przewodnik dla czytelniczek i czytelników, którzy doświadczają nagłych wglądów, synchronii, poczucia „downloadu informacji” lub intensywnej pewności pojawiającej się bez racjonalnej ścieżki, i chcą nauczyć się obsługiwać te doświadczenia bez mitologii, lęku i duchowej inflacji.
To książka o tym, jak zachować trzeźwość umysłu w świecie nadmiaru znaczeń.
Autor wprowadza autorski, sprawdzony w praktyce Protokół Incydentu — precyzyjny system pracy z doświadczeniami nielokalnymi, który pozwala:
- zatrzymać impuls i wrócić do Punktu Zerowego (P₀),
- oddzielić fakt od interpretacji i impulsu działania,
- przejść etyczny filtr wolności i odpowiedzialności (QVL),
- zaprojektować minimalny, odwracalny ruch zamiast skoków wiary,
- zweryfikować informację w świecie, a nie w narracji,
- domknąć doświadczenie bez budowania kultu ani tożsamości.
Centralnym pojęciem książki jest Higiena Znaczenia — umiejętność pracy z informacją tak, aby sens nie przejmował władzy nad życiem, decyzjami i relacjami. W Doktrynie Kwantowej jedyną walutą pozostaje dowód w świecie: spadek przymusu, wzrost koherencji, klarowność decyzji, stabilność psychiczna i etyczna konsekwencja.
W książce znajdziesz m.in.:
- jasną definicję incydentu nielokalnego i kryteria jego rozpoznania,
- atlas siedmiu typów incydentów wraz z pułapkami i zasadami bezpieczeństwa,
- detektor szumu i „Zebrę” — mechanizm fałszywego objawienia,
- praktyczny Evidence Ledger do weryfikacji doświadczeń,
- program 21 dni treningu higieny znaczenia,
- rozdziały poświęcone kontekstom wysokiego ryzyka: zdrowiu, pieniądzom, relacjom i autorytetowi.
Ta książka nie obiecuje przebudzenia.
Nie sprzedaje kosmologii.
Nie uczy wierzyć — uczy widzieć i sprawdzać.
Jest dla Ciebie, jeśli:
- doświadczyłaś lub doświadczyłeś intensywnych wglądów, znaków lub synchronii,
- interesuje Cię świadomość bez duchowej naiwności,
- chcesz zachować wolność decyzji w świecie przeciążonym informacją,
- szukasz narzędzi, a nie kolejnej narracji.
Nie pytaj „skąd to przyszło”.
Zapytaj „co z tym robię — i czy to zwiększa moją wolność”.
„Doktryna Kwantowa: Incydenty Nielokalne” to książka o dojrzałej świadomości w epoce nadmiaru znaczeń.
O odpowiedzialności.
I o kompetencji, która chroni Cię lepiej niż jakakolwiek wiara.
„Doktryna Kwantowa: Incydenty Nielokalne. Protokół Downloadu i Higiena Znaczenia”
Są książki o duchowości, które karmią wyobraźnię i zostawiają czytelniczkę lub czytelnika z jeszcze większą liczbą pytań niż odpowiedzi, i są książki, które robią coś znacznie rzadszego: oddają narzędzia, przywracają trzeźwość i uczą, jak nie zgubić siebie w zachwycie nad tym, co niezwykłe. „Doktryna Kwantowa: Incydenty Nielokalne” należy do tej drugiej kategorii, a jej największym atutem jest to, że nie próbuje wygrać emocją ani autorytetem, tylko kompetencją.
Autor bierze na warsztat temat, który zwykle bywa zbyt szybko mitologizowany: nagłe wglądy, poczucie „downloadu informacji”, synchroniczność, dziwną pewność przychodzącą bez logicznego ciągu, doświadczenia, które wyglądają jak wiedza spoza osobistego „ja”. W wielu ujęciach takie zjawiska natychmiast stają się albo dowodem na „wyższe wymiary”, albo powodem do wstydu i przemilczenia. Tutaj zostają potraktowane jak materiał roboczy — delikatny, czasem piękny, czasem ryzykowny — który wymaga procedury, a nie narracji.
Książka od początku stawia mocny, odpowiedzialny akcent: nie chodzi o to, czy incydent jest „prawdziwy” w sensie ontologicznym, lecz o to, jak go obsłużyć, aby nie przerodził się w tożsamość, przymus, paranoję znaczeń albo spiralę lęku. Ten zwrot perspektywy jest kluczowy, bo w praktyce odbiera doświadczeniom nielokalnym ich najbardziej toksyczną właściwość: zdolność do przejęcia steru nad decyzjami. Autor konsekwentnie buduje czytelniczkę i czytelnika jako operatorkę lub operatora procesu, a nie jako osobę „wybraną” lub „atakowaną” przez siły, których nie da się kontrolować.
Najmocniejszym elementem książki jest Protokół Incydentu opisany w siedmiu krokach, który działa jak pas bezpieczeństwa dla świadomości. Zatrzymanie i powrót do P₀, zapis bez mitu, trójpodział na fakt, hipotezę i impuls, etyczny filtr QVL, minimalny ruch i odwracalność, weryfikacja w świecie oraz demitologizacja i zamknięcie — to brzmi jak instrukcja, ale w tej książce jest poprowadzone beletrystycznie, z mikroscenkami i psychologiczną prawdą o tym, jak szybko człowiek potrafi zamienić pojedyncze zdarzenie w religię prywatną. Szczególnie dobrze wybrzmiewa zasada „minimalnego ruchu”, która wyprowadza temat z krainy abstrakcji i sprowadza go do codzienności: jeśli coś ma sens, da się to sprawdzić małym, odwracalnym krokiem, bez palenia mostów.
Ważną zaletą jest także „Evidence Ledger” — dziennik dowodów w świecie, który w praktyce staje się antidotum na nadinterpretację. Książka nie uczy kolekcjonowania znaków, tylko uczy, jak rozpoznawać skutki: czy spada przymus, czy rośnie koherencja, czy decyzje stają się spokojniejsze, czy relacje na tym zyskują, czy ciało wraca do równowagi. To podejście jest zaskakująco dojrzałe, bo przenosi ciężar z metafizyki na odpowiedzialność, a jednocześnie nie ośmiesza doświadczeń, które dla wielu osób są realne i formujące.
Osobnym atutem książki jest rozdział o „Zebrze” — mądrej masce, która potrafi wejść w incydent, brzmiąc pięknie, logicznie i „prawdziwie”, a jednak prowadząc do zależności, izolacji, poczucia wybraństwa albo ryzykownych decyzji. To fragment, który czyta się jak ostrzeżenie i jak mapa w jednym, bo pokazuje, że największym zagrożeniem nie jest sam wgląd, tylko sposób, w jaki umysł chce go użyć do budowy ego. Równie sensownie wypada „Detektor Szumu”, łączący test 72 godzin, ciało jako pierwszy alarm oraz filtr etyczny — dzięki temu książka nie wpada w skrajność ani mistyczną, ani sceptyczną, tylko buduje praktyczny środek ciężkości.
Warto też docenić język: jest energetyczny, pełny obrazu, ale trzyma dyscyplinę i nie ucieka w tanie obietnice. Autor nie obiecuje, że będziesz mieć więcej „downloadów”, raczej obiecuje coś trudniejszego i prawdziwszego: że będziesz umiał lub umiała je domykać bez utraty wolności. To jest obietnica kompetencji, a nie sensacji.
Jeżeli miałbym wskazać jedyną „pułapkę” tej książki, to nie leży ona w treści, lecz w czytelniczce i czytelniku: osoba spragniona cudów może próbować użyć protokołu jako narzędzia do polowania na wyjątkowość. Autor jednak przewidział ten mechanizm i wielokrotnie go rozbraja, przypominając, że dojrzałość nie polega na mnożeniu incydentów, tylko na rosnącej klarowności w renderze.
To książka szczególnie wartościowa dla osób wrażliwych, intuicyjnych, pracujących z symbolami, synchronicznością, snami, a jednocześnie chcących zachować stabilność psychiczną i etyczną. Sprawdzi się też u osób sceptycznych, bo nie wymaga wiary w żaden model ontologiczny — wymaga tylko gotowości do uczciwego testowania w świecie i do uznania, że znaczenie nie może rządzić Twoją wolnością.
„Doktryna Kwantowa: Incydenty Nielokalne” to w gruncie rzeczy książka o jednym: o odzyskaniu sterowności w obszarze, w którym ludzie najczęściej oddają stery, bo boją się, że jeśli nie posłuchają „znaku”, coś stracą. Po lekturze zostaje wrażenie, że najcenniejszym darem nie jest wyjaśnienie tajemnicy, tylko umiejętność przejścia przez tajemnicę bez utraty siebie. To recenzja, którą najłatwiej podsumować jednym zdaniem, zgodnym z duchem DK: mniej kosmologii, więcej koherencji.
Incydenty nielokalne: Mapa Myśli

Incydenty nielokalne: Przewodnik

